
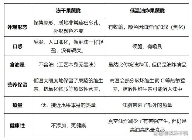
冻干果蔬脆会先通过冷冻干燥机低温快速冷冻,然后在真空环境下缓慢加热使冰直接升华为水蒸气在线股票配资平台,以达到去除水分,得到酥脆,遇水即溶的果蔬脆。

而油炸果蔬脆则是在真空环境下,用较低油温(通常80-100℃)脱水。核心原理是通过高温热油置换水分,这一过程不可避免地导致果蔬中的热敏性营养成分如维生素C、多酚类物质等大量流失,同时油脂会渗入食材内部,不仅增加了产品的脂肪含量,还可能产生反式脂肪酸等不利于健康的物质。

冷冻干燥机冻干的过程中不涉及高温或油参与。大限度地保护了果蔬原有的细胞结构、营养成分和天然色泽,避免了热损伤,保留果蔬中的维生素、矿物质、膳食纤维以及抗氧化活性物质。

通过冷冻干燥机制作的冻干果蔬脆在线股票配资平台,无需添加防腐剂,依靠低含水量和密闭包装即可实现长期保存。尝到接近新鲜水果的清甜与风味,还能真正享受到“吃水果”的营养价值。食品冻干机还能用于冻干咖啡、冻干牛奶、冻干糖果、冻干枸杞等。
牛策略提示:文章来自网络,不代表本站观点。